2021年全国体育单招最新指南及击剑考核标准

2021-01-19 14:59:38

次阅读


1报名流程

1、报名条件

符合2021年高考报名条件,考生必须参加生源所在地省级招生考试机构组织的高考报名(具体按各省级招生考试机构要求执行);具备击剑项目二级运动员(含)以上运动技术等级称号

2、运动员注册

考生依据招生院校招生简章要求,统一在中国运动文化教育网”(www.ydyeducation.com)或“体教联盟APP”中“普通高等学校运动训练、武术与民族传统体育专业招生系统”(以下简称“体育招生系统”)进行注册(验证考生报名资格)并报名

3、报名时间

冬季项目注册时间为2020年12月1日至2021年1月1日12:00;报名时间为2021年1月1日至1月5日12:00;

其他项目(含击剑)注册时间为2021年2月1日至3月1日12:00;报名时间为2021年3月1日至3月10日12:00

4、报名数量

考生依据公布的专业考试时间,合理选择不超过2所招生院校进行报名,并确定好志愿顺序。

 

2考生运动等级证书

考生运动等级以“中国运动文化教育网”或“体教联盟APP”中“国家体育总局运动员技术等级系统”公示的数据信息为准。

2021年报名考生的等级证书审批日期为:冬季项目为2011年1月1日至2020年12月31日;其他项目(含击剑)为2011年1月1日至2021年2月28日

 

3考试说明

1、考试科目

文化考试科目为语文、数学、政治、英语四科,每科满分为150分,四科满分为600分,使用国家通用语言文字作答。

教育部考试中心组织命题和印制试卷;省级招生考试机构负责试卷接收和文化考试组织实施,并通过机要方式将考后试卷发送指定的教育考试机构统一评阅。所有考生必须参加高考报名所在地省级招生考试机构组织的文化考试。

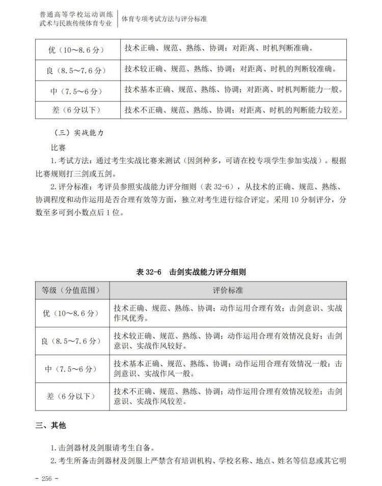
体育专项考试满分100分,考试分项目采用全国统考和分区统考方式,由国家体育总局委托院校负责组织实施,执行国家体育总局制定的《普通高等学校运动训练、武术与民族传统体育专业体育专项考试方法与评分标准》(文末附上击剑项目考试标准)

2、考试时间

文化课考试时间:

图片

体育专项考试时间:

冬季项目考试时间2021年1月10日至3月15日;

其他项目(含击剑)考试时间2021年3月28日至5月10日

不得跨项考试;体育专项考试将进行兴奋剂检查,兴奋剂违规或拒绝检测的考生,将取消录取资格。

 

4考试录取

1、成绩录取控制线

文化成绩录取控制线:在不低于180分的基础上,由各招生院校根据本校实际情况综合确定本校文化成绩录取控制线。

专业成绩录取控制线:在不低于40分的基础上,由各招生院校根据本校实际情况综合确定本校专业成绩录取控制线。

2、降分录取

招生院校对持有一级运动员等级称号证书的考生,可在院校文化成绩最低录取控制线下降低30分录取;对持有运动健将技术等级称号证书的考生,可在院校文化成绩最低录取控制线下降低50分录取。

3、录取综合分计算

在达到院校文化和专业成绩最低录取控制线的基础上,各招生院校根据考生的文化成绩(折合百分制后)和体育专项成绩3:7的比例进行综合评价,计算考生录取综合分。具体公式:综合分=(文化成绩/6)×30% 体育专项成绩×70%。

4、录取原则

招生院校根据本校生源情况和专业需求分项目制定招生计划,录取控制线上的考生按照综合分由高到低录取。院校依据梯次顺序,优先录取一志愿,未完成学校招生计划的院校,再录取二志愿。

注:考生若已报名运动训练、武术与民族传统体育专业志愿并被录取,不得放弃录取资格,同时不再参加普通高考及高校高水平运动队的录取。(释:如被体育单招院校录取,不可同时再参加体育高招)



5招生院校

2021年共有101所院校进行运动训练专业的招生,根据2020年招生简章,以下院校招收击剑专业学生

北京体育大学、上海体育学院、哈尔滨体育学院、天津体育学院、河北体育学院、南京体育学院、山东体育学院 、吉林师范大学、安徽师范大学、南昌大学、郑州大学、山西大学(体育局办学点)。

注:由于每年各高校招生名额分配会有所变化,有意报考的学生及家长还要密切关注2021年各院校招生简章,以免错过报考机会。

2021年运动训练专业的招生院校有:

北京体育大学、上海体育学院、武汉体育学院、西安体育学院、成都体育学院、沈阳体育学院、首都体育学院、天津体育学院、河北体育学院、吉林体育学院、哈尔滨体育学院、南京体育学院、山东体育学院、广州体育学院、北京师范大学、河北师范大学、山西大学、中北大学、山西师范大学、内蒙古师范大学、内蒙古民族大学、辽宁师范大学、沈阳师范大学、大连大学、大连理工大学(盘锦校区)、辽宁工程技术大学、吉林大学、东北师范大学、吉林师范大学、延边大学、北华大学、长春师范大学、哈尔滨师范大学、华东师范大学、苏州大学、中国矿业大学、江苏师范大学、浙江大学、宁波大学、绍兴文理学院、安徽师范大学、合肥师范学院、福建师范大学、集美大学、华东交通大学、南昌大学、江西师范大学、井冈山大学、赣南师范大学、宜春学院、中国海洋大学、山东理工大学、烟台大学、聊城大学、曲阜师范大学、河南大学、郑州大学、河南师范大学、洛阳师范学院、南阳师范学院、黄河科技学院、华中师范大学、江汉大学、中南大学、湖南师范大学、湖南工业大学、衡阳师范学院、华南理工大学、华南师范大学、深圳大学、嘉应学院、广西师范大学、海南师范大学、西南大学、重庆师范大学、西华师范大学、贵州师范大学、云南师范大学、陕西师范大学、陕西理工大学、西北师范大学、天水师范学院、青海师范大学、青海民族大学、宁夏大学、新疆师范大学、石河子大学、张家口学院、内蒙古大学、湖南人文科技学院、广西大学、西藏民族大学、同济大学、暨南大学、河北工程大学、廊坊师范学院、华中科技大学、重庆文理学院、邯郸学院、南京工业大学、武汉体育学院体育科技学院等101所。

图片

图片

图片

图片

图片

图片

图片

图片

图片